Van accountants krijgen wij regelmatig de vraag welke standaard toegepast moet worden bij een opdracht die voor hen nieuw is.
Op 3 februari 2026 is de herziene handreiking 1111 Overige opdrachten gepubliceerd door de NBA. Deze handreiking is bij dergelijke vragen goed bruikbaar. In dit artikel wil ik dit onder de aandacht brengen.
Het opdrachtenkader en de regelgeving
In onderstaand figuur staan de diverse opdrachten uiteengezet die een accountant kan uitvoeren. Handreiking 1111 gaat over de Overige opdrachten die hieronder zijn omlijnd.

Beslisboom
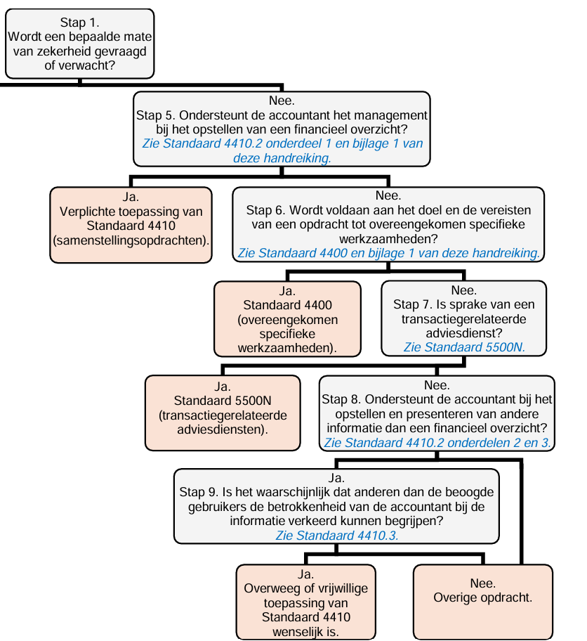
In Handreiking 1111 is op pagina 9 een opdrachtgenerator (een soort beslisboom) opgenomen waarmee je voor opdrachten kunt vaststellen of er wel of geen standaard is voor de uitvoering van de opdracht. En als er een standaard is, welke standaard je dan moet toepassen.
Hieronder is een deel van de generator weergegeven waarbij geen zekerheid wordt verlangd.

Voorbeeldteksten en rapportages
De handreiking geeft een stramien voor de acceptatie, uitvoering, rapportage en de documentatie van overige opdrachten. Hiervoor zijn ook voorbeeldbrieven en voorbeeldrapportages opgenomen.
Attentiepunt!
Let op! Ook voor overige opdrachten, die niet uitgevoerd (moeten) worden onder een standaard uit de NV COS, is wel altijd andere regelgeving van toepassing. Denk hierbij aan de Wwft, AVG, de VGBA en NV NOCLAR.
Deze handreiking 1111 is een handig document voor iedereen die wel eens worstelt met de vraag hoe te handelen als er geen standaard is voor de uitvoering van een opdracht. Voor vragen mag je natuurlijk altijd contact opnemen met mij of een van mijn collega’s.
Sico Jurrius RA
Publicatiedatum: 23 maart 2026